En vente Maison 5 pièces 155 m2

Ville Grasse
Code postal 06130
Type de bien Maison
Surface 155 m2
Nombre de pièces 5 pièces
Prix 895 000,00 €
Informations sur l'annonceur
Annonce de professionnel
Nom
Adresse
06400
Portable 0626183002

Description

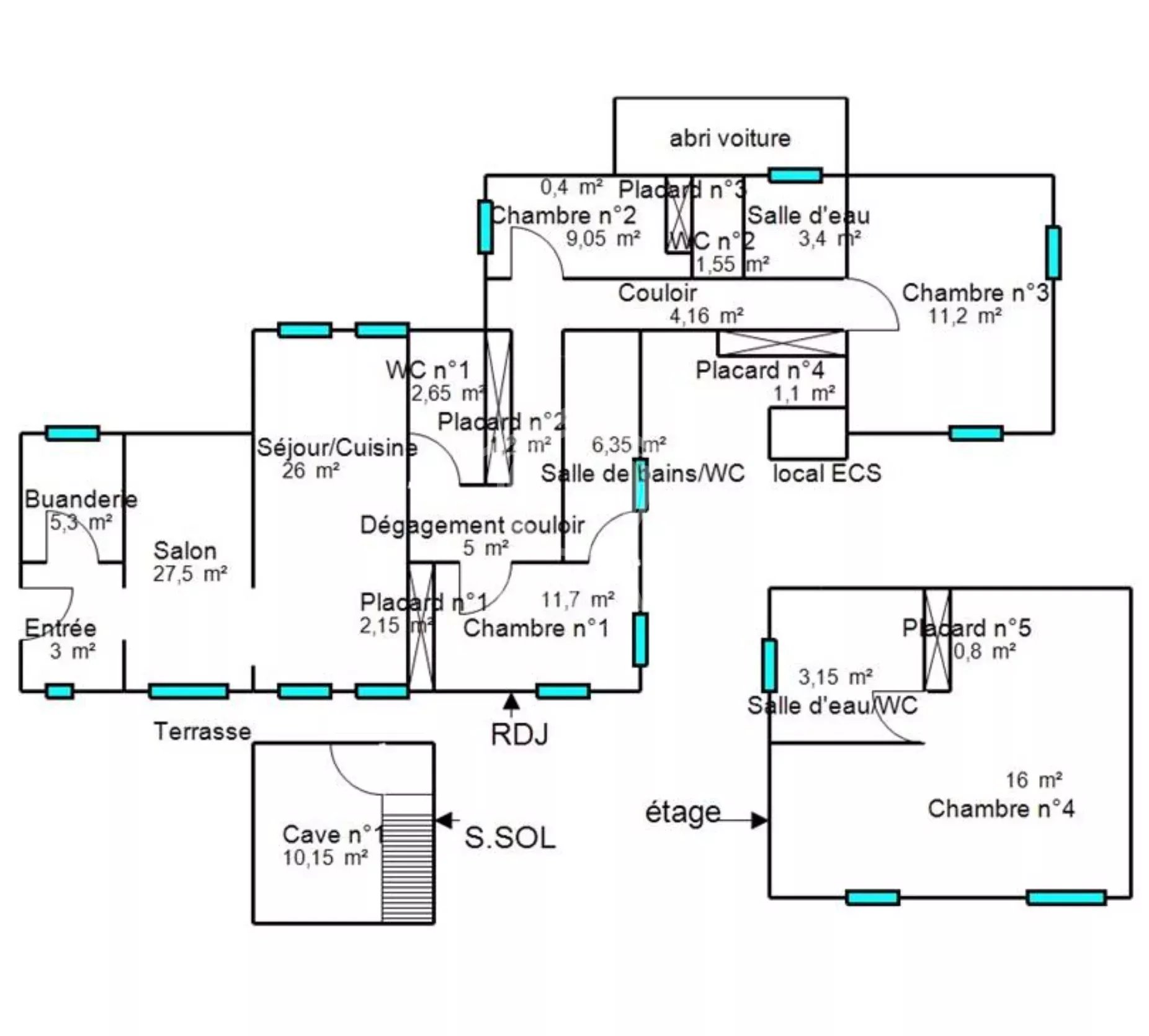
Nous vous proposons à la vente une magnifique villa de 142 m² habitables, située dans un environnement calme et recherché, avec une vue imprenable sur la mer. Édifiée sur un terrain de 1232 m², cette propriété offre des prestations de qualité et un cadre de vie exceptionnel. La maison principale se compose d’un séjour lumineux avec une cuisine ouverte entièrement équipée, idéale pour partager des moments conviviaux. Vous y trouverez quatre chambres spacieuses, parfaites pour accueillir famille et invités. À l’extérieur, vous profiterez d’un grand jardin paysagé, d’une piscine ensoleillée, et d’une vaste terrasse avec vue mer, idéale pour les repas en plein air ou les moments de détente. Un carport permet de stationner facilement votre véhicule. Un appartement indépendant complète ce bien, offrant une opportunité idéale pour de la location saisonnière, un bureau ou pour recevoir en toute autonomie. La villa est située à proximité immédiate des commerces, tout en bénéficiant d’un environnement paisible. Ce bien rare, alliant confort, espace et vue exceptionnelle, ne manquera pas de vous séduire. Les informations sur les risques auxquels ce bien est exposé sont disponibles sur le site Géorisques : georisques.gouv.fr

Les photos du bien

Les diagnostics


DPE
Bâtiment économe
155
Bâtiment énergivore
en kWh.an/m².an
GES
GES non communiqué